public static void main(String[] args) {
Demo01 demo01 = new Demo01();
Demo01 demo02 = new Demo01();
Class<? extends Demo01> aClass = demo01.getClass();
Class<? extends Demo01> aClass1 = demo02.getClass();
System.out.println(aClass);
System.out.println(aClass1); //类模板只有一个
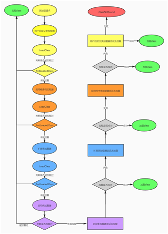
//获取类加载器
ClassLoader classLoader = aClass.getClassLoader();
System.out.println(classLoader); //AppClassLoader:应用类加载器
System.out.println(classLoader.getParent()); //ExtClassLoader:扩展类加载器
System.out.println(classLoader.getParent().getParent()); //null:1.不存在 2.java程序获取不到
}


原文:https://www.cnblogs.com/saxonsong/p/14716835.html