
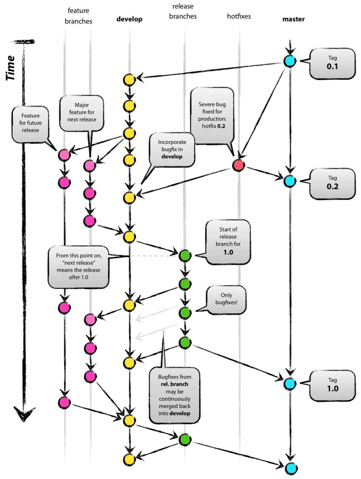
首先介绍企业的一般流程,就是版本发布(假设为V3R2)和开发新版本(假设新版本为V3R3)的问题,其实一条时间线同时存在这两个版本,一个是稳定的已发布版本,另一个是正在开发的未来需要发布的版本。那么为什么要开发新版本呢?因为软件是要演进的,要适应变化和需求,一段时间迭代后发布的软件比喻V3R2也会不断暴露出问题,这类问题也需要在新版本中变得可用。因为V3R3的都是新特征新变化
feature:
只与develop交互,因为feature就是新版本开发为了升级和演进需要用的,里面的所有代码只能在发布新版本且经过测试的时候才合进去master,然后在master打tag表明所有新功能开发完毕,一次性合并。同时我们开发一般是不同的人开发不同的功能,因此各自都应该有自己的feature,然后断断续续并进develop所以,保证develop是个新功能持续集成的版本。
hotfix:
这个分支用来修复主线master的BUG,但是要注意的是,在旧版本的BUG,新版本也是存在的,因此develop分支也存在该BUG,具体来说就是V3R2和V3R3都有该BUG,因此,修复的时候必须要提交两个分支master和develo否则,后面需要rebase就麻烦了。
转自:https://www.cnblogs.com/iCanhua/p/8888780.html
原文:https://www.cnblogs.com/alter888/p/12578580.html