首页 > 其他 > 详细

【记录】集合Collection和Map整理 (看这一篇就够了)

时间:2020-03-23 14:53:14      阅读:68      评论:0      收藏:0      [点我收藏+]

 

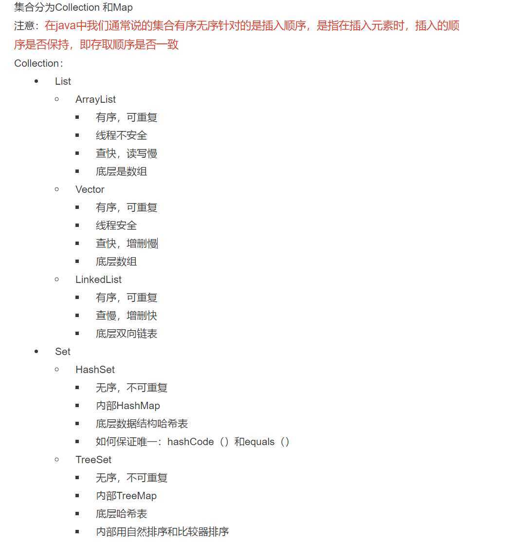
  梳理下集合知识点:

 技术分享图片技术分享图片

 

 技术分享图片

 

 技术分享图片

 

 技术分享图片

 

 

 参考资料:

java的ConcurrentHashMap

java集合的有序无序概念

Collection集合总结

集合概念的思维导图

集合类思维导图2

集合类思维导图3

 

 

如果有需要补充的,或者需要修改的,欢迎评论。

【记录】集合Collection和Map整理 (看这一篇就够了)

原文:https://www.cnblogs.com/wbl001/p/12551902.html

(0)
(0)
   
举报
评论 一句话评论(0
关于我们 - 联系我们 - 留言反馈 - 联系我们:wmxa8@hotmail.com
© 2014 bubuko.com 版权所有
打开技术之扣,分享程序人生!