相关文章:PHP的mysql扩展整理,操作数据库的实现过程分析
介绍
mysqli是PHP程序与mysql数据库进行数据交互的桥梁,它支持面向过程和面向对象两种方式
面向过程方式
现在面向对象编程已经成为了主流,mysqli面向过程化的编程方式可能已经没有太多实用价值,但是通过面向对象的和面向过程两种方式实现同一段代码,对体会对象和过程两种编程思想还是很有意义,个人觉得这个比较十分有趣!
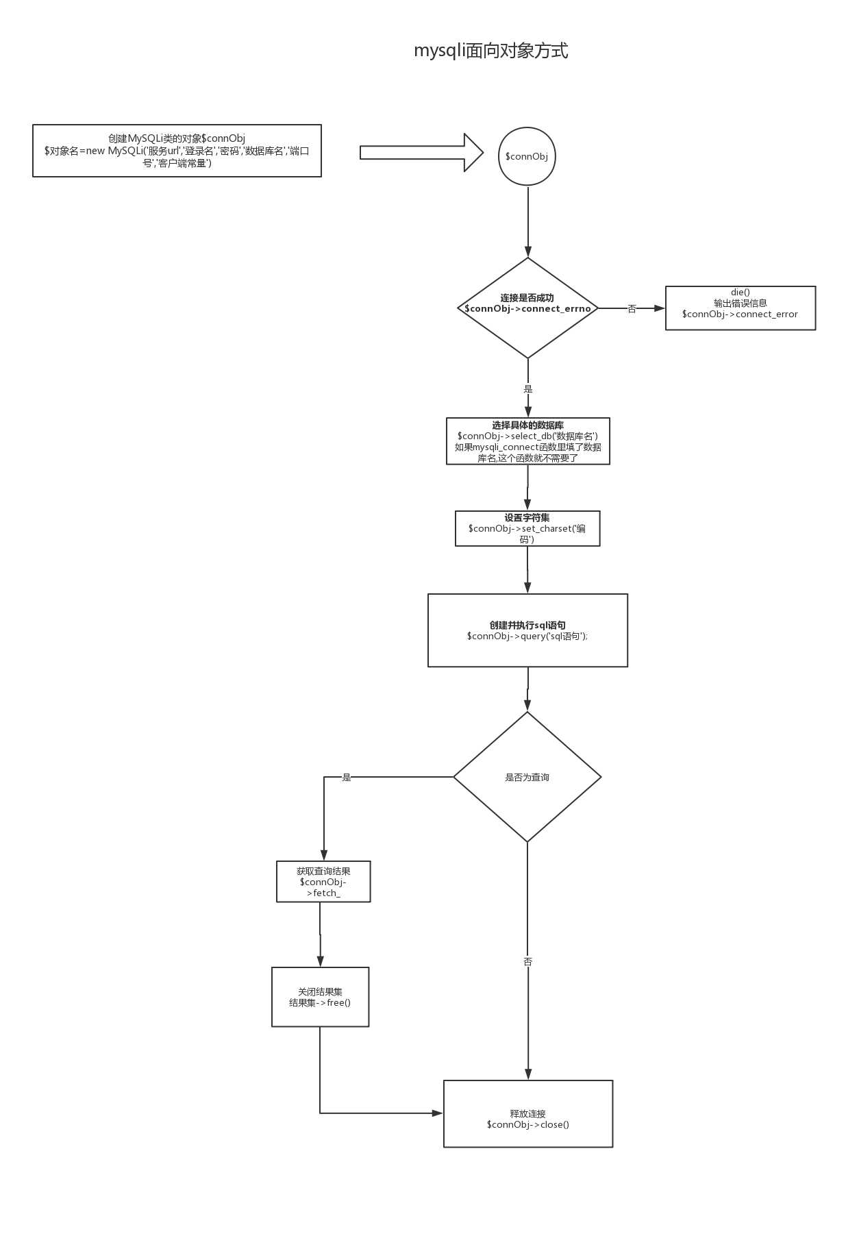
流程图:

实例:
<?php header("content-type:text/html;charset:utf-8"); //第一步:创建数据库连接并选中要操作的具体数据库 $conObj =@mysqli_connect(‘localhost‘,‘root‘,‘root‘,‘test‘,‘3306‘); if (mysqli_connect_errno()){ die("连接失败,错误信息如下".mysqli_connect_error); } //第二步:设置字符集 mysqli_set_charset($conObj,‘utf-8‘); //第三步:执行sql语句 $sql = ‘select* from `class`‘; $res = mysqli_query($conObj,$sql); //第四步:取出查询结果 while($row = mysqli_fetch_assoc($res)){ echo ‘<pre>‘; var_dump($row); } //第五步:关闭结果集并释放数据库连接 mysqli_free($res); mysqli_close($conObj);
与mysql方式的区别:
面向过程的mysqli与mysql方式相比大同小异,没有什么本质区别.无非就是每个函数的名字都要加上个i,connect()方法的参数值不同等等
了解面向过程方式的详细信息请点击: PHP的mysql扩展整理,操作数据库的实现过程分析
面向对象方式
面向过程方式是直接动手操作数据库连接的
面向对象方式则是把所有需要的函数都放在MySQLi类中,MySQLi类的构造函数可以完成数据库连接的功能,实例化MySQLi类的同时,也就完成了数据库连接
MySQLi的构造方法和mysqli_connect()方法实现的功能完全相同:
$conObj =new MySQLi(‘localhost‘,‘root‘,‘root‘,‘test‘,‘3306‘);
完成实例化之后,直接调用MySQLi类封装的各种方法就可以完成对数据库的一系列操作
几乎每一个mysqli面向过程的函数都对应着MySQLi类里的一个成员方法,通过比较两个流程图就可以看出来:

实例:
<?php header("content-type:text/html;charset:utf-8"); //第一步:创建数据库连接对象 $conObj =@new MySQLi(‘localhost‘,‘root‘,‘root‘,‘test‘,‘3306‘); if ($conObj->connect_errno){ die("连接失败,错误信息如下".$conObj->connect_error); } //第二步:设置字符集 $conObj ->set_charset(‘utf-8‘); //第三步:执行sql $sql = ‘select* from `class`‘; $res = $conObj->query($sql); //第四步:取出查询结果 while($row =$res->fetch_assoc()){ echo ‘<pre>‘; var_dump($row); } //第六步:释放结果集,关闭连接 $res->free(); $conObj->close();
事务
介绍:
一组数据库命令一起执行,只要有一条不被执行,其他命令也不会执行,在该命令之前的命令会被回滚,数据返回初始的状态(要么都成功,要么都失败)
作用:
1.在操作数据库时能够保护数据的一致性
2.多个程序并发操作数据库时起到"隔离"作用
操作步骤
1.执行多个sql语句:
$sql = "update `class` set salary=salary+100 where sname=‘雷小军‘"; $sql2 = "update `class` set salary=salary-200 where sname=‘马小云‘"; $rise = $conObj->query($sql); $down = $conObj->query($sql2);
2.开启事务:
$conObj->query(‘start transaction‘);
3.进行判断,如果如果执行成功,一起提交,如果失败,回滚:
if ($rise && $down){ echo ‘提交‘; $conObj->commit(); } else{ echo ‘失败‘; $conObj->rollback(); }
完整实例如下
通过事务进行调整两名员工的工资:
<?php header("content-type:text/html;charset:utf-8"); $conObj =new MySQLi(‘localhost‘,‘root‘,‘root‘,‘test‘,‘3306‘); if ($conObj->connect_errno){ die("连接失败,错误信息如下".$conObj->connect_error); } $conObj ->set_charset(‘utf-8‘); $conObj->query(‘start transaction‘); $sql = "update `class` set salary=salary+100 where sname=‘雷小军‘"; $sql2 = "update `class` set salary=salary-200 where sname=‘李铁柱‘"; $rise = $conObj->query($sql); $down = $conObj->query($sql2); if ($rise && $down){ echo ‘成功‘; $conObj->commit(); } else{ echo ‘失败‘; $conObj->rollback(); } $conObj->close();
通过字符串拼接进行批量数据库操作
将多条sql语句赋值给同一个变量,使用字符串连接符,注意除了最后一个sql语句外末尾都要加上分号:
$sql = "update `class` set salary=salary+100 where sname=‘雷小军‘;"; $sql .= "update `class` set salary=salary-200 where sname=‘李铁柱‘;"; $sql .= "update `class` set salary=salary-200 where sname=‘马小云‘"; $conObj->multi_query($sql)
如果是dml操作,还需要几个特定的方法取到查询结果
multi_query()获取查询的结果集
因为是多个select语句,所以遍历到的结果集也会有多个
会有一个指针指向当前的结果集,store_result()方法将返回指针当前的结果集的内容
more_results()检测指向的当前结果集后面还是否有其他如果more_results()返回的值为真,就调用next_result()
header("content-type:text/html;charset:utf-8"); $conObj =new MySQLi(‘localhost‘,‘root‘,‘root‘,‘test‘,‘3306‘); if ($conObj->connect_errno){ die("连接失败,错误信息如下".$conObj->connect_error); } $conObj ->set_charset(‘utf-8‘); $sql ="select* from testchage;"; $sql .="select* from class"; if($conObj->multi_query($sql)){ do { $res = $conObj->store_result(); echo ‘<br /><pre>*********************<br />‘; while($row = $res->fetch_assoc()){ foreach ($row as $val) { echo ‘<pre>‘; echo "---$val"; } } $res->free(); if (!$conObj->more_results()) { break; } } while ($pro = $conObj->next_result()); } else{ echo ‘执行失败‘.$conObj->error; } $conObj->close();
预处理
介绍:普通方式执行多条sql语句时,每次执行一条sql语句就要编译一次,采用预处理机制无论有多少条sql语句,都只需要编译一次(当前前提是所有的sql语句都必须是结构相同,只有参数不同的)
优点: 1.大大提高了程序的执行速度:
2.可以防止sql注入攻击
3.操作更加方便
<?php header("content-type:text/html;charset:utf-8"); $conObj =new MySQLi(‘localhost‘,‘root‘,‘root‘,‘test‘,‘3306‘); if ($conObj->connect_errno){ die("连接失败,错误信息如下".$conObj->connect_error); } $conObj ->set_charset(‘utf-8‘); //准备好sql语句,参数使用?填充 $sql ="insert into `class` values(?,?,?,?,?)"; //创建预编译对象,并为其绑定参数 //这个操作实现了预编译,也把sql语句和参数联系了起来,sql语句中每一个?对应这里的bind_param方法的一个参数 $stmt =$conObj->prepare($sql); $stmt->bind_param(‘isssd‘,$id,$sname,$gender,$company,$salary); $id =14; $sname =‘霍华德沃洛维茨‘; $gender =‘男‘; $company=‘NASA‘; $salary=20000; if ($stmt->execute()){ echo ‘操作执行成功‘; }else{ echo ‘执行失败,错误信息‘.$stmt->error; } $id =15; $sname =‘伯纳黛特‘; $gender =‘女‘; $company=‘制药公司‘; $salary=20000; if ($stmt->execute()){ echo ‘操作执行成功‘; }else{ echo ‘执行失败,错误信息‘.$stmt->error; } $id =16; $sname =‘拉杰什罗摩衍那库斯拉帕‘; $gender =‘男‘; $company=‘麻省理工‘; $salary=20000;if ($stmt->execute()){ echo ‘操作执行成功‘; }else{ echo ‘执行失败,错误信息‘.$stmt->error; } //第六步:关闭连接 $stmt->close(); $conObj->close();
prepare()方法作用是将sql语句进行预编译
bind_param()方法为预编译对象绑定参数,bind_param()方法有多个参数:
第一个参数是输入的类型,以上面代码为例,bind_param()的第一个参数为isssd,表示sql语句的五个输入参数分别是int(i) string(s) string(s) string(s) double(d)类型
同理如果需要操作的是"id 用户名 密码"三个字段就是‘iss‘:int string string
需要注意的是这里只支持这四种数据类型:
i:int(整型)
d:double(浮点型)
s:string(字符串型)
b:boolean(布尔类型)
后面的参数就是对sql语句的填充,有几个问号后面就要有几个参数
完成参数绑定之后,后面不管有多少个sql语句,都只需要提供需要的参数然后执行execute()方法提交就完事了
PHPmysqli扩展整理,包括面向过程和面向对象的比较\事务控制\批量执行\预处理
原文:https://www.cnblogs.com/iszhangk/p/11494488.html