下载软件
1) Graphviz,下载地址:http://download.csdn.net/detail/u010953266/8591169
为什么不用官网?一是下载速度慢,二是下载到本地的文件貌似是有损坏的,每次安装都报错,后来直接放弃了,从其它地方搜到的;
2)Doxygen,下载地址:https://sourceforge.net/projects/doxygen/
3)Unity UGUI的源码,下载地址:https://bitbucket.org/Unity-Technologies/ui/downloads/
安装并运行软件
先安装Graphviz,然后再安装Doxygen。





(注意选到bin这一层目录)

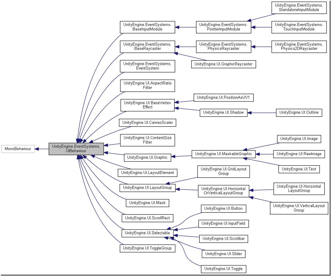
最终我们可以看到UGUI它的类的继承关系图
参考:
Doxygen + Graphviz windows下安装配置(图解)
使用Doxygen + graphviz生成Unity 3d的UGUI类图
原文:http://www.cnblogs.com/meteoric_cry/p/7308908.html