一休哥是在读研究生的时候开始正式接触FPGA的,之所以这么说呢,是因为之前本科参加电赛的时候也学过一点FPGA的知识,可惜学习周期太短导致那次电赛惨败。可能世上就是有这么巧的事,刚上研究生的第一天,老板就给了我一块FPGA板,让我自己玩去,从此就踏上了这条不归路。
好了,闲话不多说,接下来我们来讲讲如何用FPGA实现VGA显示网络图片。这里我们先提出几个问题,通过解决这几个问题,从而实现工程效果。
1、 如何用FPGA实现VGA显示
2、 网络图片和VGA显示有何区别
3、 VGA如何显示图片
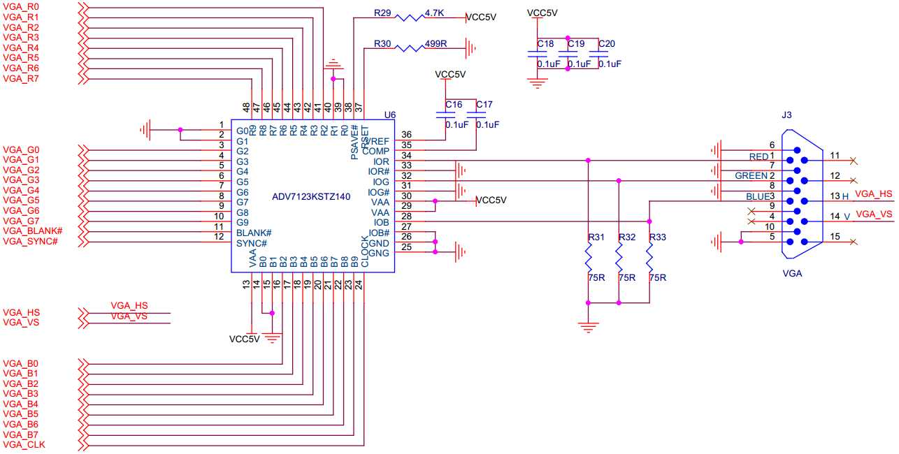
首先,我们需要清楚一个概念,VGA是一个外设模块,VGA模块有两个接口,一个接口用于连接FPGA,另一个用于连接VGA线,VGA线的另一头我们常常会与显示器相连。连接VGA线的接口一般都是一个标准VGA接口的母口。而与FPGA相连的接口有很多种,在这里,我介绍其中的一种。


上图就是VGA模块的硬件电路,可以看到,在图片的左边就是与FPGA相连的接口信号,一共有29个信号,我们可以大致分成三类,
在使用VGA显示时我们需要将VGA_BLANK默认置1,VGA_SYNC默认置0。VGA_CLK是VGA显示的主时钟,它的频率决定了VGA显示的分辨率。VGA_HS是VGA的水平同步信号,它决定了VGA显示的宽度。VGA_VS是VGA的垂直同步信号,它决定了VGA显示的高度。数据信号中R、G、B三种颜色的小大都是8位,所以这个VGA模块显示的颜色深度为24位,也就是说VGA显示的是24位真彩色,显示的质量非常高。
刚才提到过VGA显示的分辨率、宽度和高度。我们需要知道,VGA也是一个视频传输标准,所以VGA的分辨率也就是视频的分辨率。我们通过查看视频格式手册可以知道VGA的分辨率有哪些。在这里,我选择了一个最常见的分辨率640*480p@60Hz,这里的640、480表示水平和垂直方向的像素点个数,也就表示VGA输出了一个60Hz的640*480的视频信号。
选择了VGA的分辨率之后,我们就可以开始着手编写程序了吗?其实不然,我们还不知道VGA显示的时序,这点我们也可以查看视频格式手册。

在上图中,我们可以看到VGA_HS(HSYNC)信号是一个周期信号,在一个周期内,VGA_HS的低电平时间为96个VGA_CLK信号周期,高电平时间为704个VGA_CLK信号周期。VGA的数据信号在VGA_HS高电平的第49个VGA_CLK信号周期开始有效,一直持续到VGA_HS高电平的第688个VGA_CLK信号周期。
VGA_VS(VSYNC)信号也是一个周期信号,在一个周期内,VGA_VS的低电平时间为2个VGA_HS信号周期,高电平时间为523个VGA_HS信号周期。VGA的数据信号在VGA_VS高电平的第34个VGA_HS信号周期开始有效,一直持续到高电平的第513个VGA_HS信号周期。为了更直观的表达这一时序,我们用下面这个图表示。

总的来说,其实VGA的显示时序就是一个逐行扫描的过程,每完成一个行扫描(即VGA_HS信号经过一个周期),则开始扫描下一行。只有当VGA_HS和VGA_VS同时有效,VGA数据信号才有效。
讲完VGA的显示时序后,我们还需要计算出VGA_CLK信号的频率。我们需要按照这个公式计算:HS_total×VS_total×60Hz。
其中,HS_total为VGA_HS信号的一个周期内包含的VGA_CLK信号周期个数,VS_total为VGA_VS信号的一个周期内包含的VGA_HS信号周期个数,分辨率640*480p@60Hz时,HS_total为800,VS_total为525。
因此VGA_CLK信号的频率为800×525×60Hz=25.2MHz。
接下来,我们开始编写VGA的显示时序代码,我们用两个计数器hsync_cnt和vsync_cnt来实现。部分代码如下:
1 /* 时序逻辑,用来给hsync_cnt寄存器赋值 */ 2 always @ (posedge CLK_VGA or negedge RST_N) 3 begin 4 if(!RST_N) 5 hsync_cnt <= 16‘b0; 6 else 7 hsync_cnt <= hsync_cnt_n; 8 end 9 10 /* 组合逻辑,水平扫描计数器,在启动标志拉高后再计数,每个时钟循环递增 */ 11 always @ (*) 12 begin 13 if(hsync_cnt == `HSYNC_D - 16‘h1) 14 hsync_cnt_n = 16‘b0; 15 else 16 hsync_cnt_n = hsync_cnt + 1‘b1; 17 end 18 19 /* 时序逻辑,用来给vsync_cnt寄存器赋值 */ 20 always @ (posedge CLK_VGA or negedge RST_N) 21 begin 22 if(!RST_N) 23 vsync_cnt <= 16‘b0; 24 else 25 vsync_cnt <= vsync_cnt_n; 26 end 27 28 /* 组合逻辑,垂直扫描计数器,每次水平扫描计数器计满时循环递增 */ 29 always @ (*) 30 begin 31 if((vsync_cnt == `VSYNC_R - 16‘h1) && (hsync_cnt == `HSYNC_D - 16‘h1)) 32 vsync_cnt_n = 16‘b0; 33 else if(hsync_cnt == `HSYNC_D - 16‘h1) 34 vsync_cnt_n = vsync_cnt + 1‘b1; 35 else 36 vsync_cnt_n = vsync_cnt; 37 end 38 39 /* 时序逻辑,用来给VGA_HSYNC寄存器赋值 */ 40 always @ (posedge CLK_VGA or negedge RST_N) 41 begin 42 if(!RST_N) 43 VGA_HSYNC <= 1‘b0; 44 else 45 VGA_HSYNC <= VGA_HSYNC_N; 46 end 47 48 /* 组合逻辑,在B C D区间拉高水平扫描信号 */ 49 always @ (*) 50 begin 51 if(hsync_cnt == `HSYNC_A - 16‘h1) 52 VGA_HSYNC_N = 1‘b1; 53 else if(hsync_cnt == `HSYNC_D - 16‘h1) 54 VGA_HSYNC_N = 1‘b0; 55 else 56 VGA_HSYNC_N = VGA_HSYNC; 57 end 58 59 /* 时序逻辑,用来给VGA_VSYNC寄存器赋值 */ 60 always @ (posedge CLK_VGA or negedge RST_N) 61 begin 62 if(!RST_N) 63 VGA_VSYNC <= 1‘b0; 64 else 65 VGA_VSYNC <= VGA_VSYNC_N; 66 end 67 68 /* 组合逻辑,在P Q R区间拉高垂直扫描信号 */ 69 always @ (*) 70 begin 71 if(vsync_cnt == `VSYNC_O - 16‘h1 && hsync_cnt == `HSYNC_D - 16‘h1) 72 VGA_VSYNC_N = 1‘b1; 73 else if((vsync_cnt == `VSYNC_R - 16‘h1) && (hsync_cnt == `HSYNC_D - 16‘h1)) 74 VGA_VSYNC_N = 1‘b0; 75 else 76 VGA_VSYNC_N = VGA_VSYNC; 77 end
2 网络图片和VGA显示有何区别
在第一个问题中,我们知道了VGA显示分辨率为640*480,颜色深度为24位真彩色。但是,网络图片一般不会完全符合这两个参数,因此,我们需要借助一个软件工具转换一下。
1、 首先,我们在网上随意找到一副图片。

2、 可以看到这个图片的参数为分辨率为700*718,颜色深度为8位。我们用软件Image2Lcd打开该图片并设置相应参数,可以发现我们得到一张分辨率为174*179,颜色深度为8位的bmp图片。由于我使用的FPGA芯片的片内存储器资源较少,而为了将生成的mif文件顺利导入Rom IP核中,我们需要压缩图片。这里为什么要转换成bmp图片呢,因为bmp格式是非压缩的,数据格式比较简单容易处理,方便我们将这个图片存取FPGA中。

3、我们知道FPGA不能直接读取图片,我们要将图片转换成mif文件,存入FPGA的rom中。因此,这里我们将制作一个包含图片全部有效数据的mif文件。这里,我们要使用另一个常用的工具MATLAB,用m语言来实现。代码如下:
1 clear; 2 clc; 3 n=31146;%174*179 4 mat = imread(‘tu1.bmp‘);%读取.bmp文件 5 mat = double(mat); 6 fid=fopen(‘bmp_data.mif‘,‘w‘);%打开待写入的.mif文件 7 fprintf(fid,‘WIDTH=8;\n‘);%写入存储位宽8位 8 fprintf(fid,‘DEPTH=31146;\n‘);%写入存储深度31146 9 fprintf(fid,‘ADDRESS_RADIX=UNS;\n‘);%写入地址类型为无符号整型 10 fprintf(fid,‘DATA_RADIX=HEX;‘);%写入数据类型为无符号整型 11 fprintf(fid,‘CONTENT BEGIN\n‘);%起始内容 12 for i=0:n-1 13 x = mod(i,174)+1; %174为bmp图片的水平分辨率 14 y = fix(i/174)+1; 15 k = mat(y,x); 16 fprintf(fid,‘\t%d:%x;\n‘,i,k); 17 end 18 fprintf(fid,‘END;\n‘); 19 fclose(fid);%关闭文件
3 VGA如何显示图片
解决了上述两个问题之后,终于可以显示图片了。
首先,我们调用一个Rom IP核,由于我们显示的bmp图片分辨率为174*179,颜色深度为8位,所以我们设置Rom IP核如下图所示。



如图中所示,我们设置了一个32768*8bit大小的Rom,并且使输出q受时钟控制,加入mif文件。
VGA显示图片的代码也十分简单,我们以VGA显示有效区设置了vga_x和vga_y坐标变量,定义了两个信号用来控制产生Rom表的地址信号,与VGA显示的数据信号。由于bmp图的深度为8bit,所以我们按照332来分配红绿蓝三色数据,并将末尾置1。具体代码如下:
1 assign vga_x = hsync_cnt - `HSYNC_B; 2 assign vga_y = vsync_cnt - `VSYNC_P; 3 4 Rom Rom_init 5 ( 6 .clock (CLK_25M ), 7 .address (bmp_rom_add ), 8 .q (bmp_rom_data ) 9 ); 10 11 //组合电路,用于生成图片位置信号 12 assign bmp_add = (vga_x >= `BMP1_X - 8‘h3) && (vga_x < `BMP1_X + `BMP1_W - 8‘h3) && (vga_y >= `BMP1_Y) && (vga_y < `BMP1_Y + `BMP1_H); 13 //组合电路,用于生成图片使能信号 14 assign bmp_en = (vga_x >= `BMP1_X) && (vga_x < `BMP1_X + `BMP1_W) && (vga_y >= `BMP1_Y) && (vga_y < `BMP1_Y + `BMP1_H); 15 16 //时序电路,用来给bmp_rom_add寄存器赋值 17 always @ (posedge CLK_25M or negedge RST_N) 18 begin 19 if(!RST_N) 20 bmp_rom_add <= 1‘h0; 21 else 22 bmp_rom_add <= bmp_rom_add_n; 23 end 24 25 //组合电路,用于生成bmp_rom_add 26 always @ (*) 27 begin 28 if((vga_x == `BMP1_X - 8‘h3) && (vga_y == `BMP1_Y) && bmp_add) 29 bmp_rom_add_n = 1‘h0; 30 else if(bmp_add) 31 bmp_rom_add_n = bmp_rom_add + 1‘b1; 32 else 33 bmp_rom_add_n = bmp_rom_add; 34 end 35 36 37 /* 时序电路,用来给VGA_DATA寄存器赋值 */ 38 always @ (posedge CLK_25M or negedge RST_N) 39 begin 40 if(!RST_N) 41 VGA_DATA <= 1‘b0; 42 else 43 VGA_DATA <= VGA_DATA_N; 44 end 45 46 /* 组合电路,用来生成VGA_DATA */ 47 always @ (*) 48 begin 49 if(bmp_en) 50 VGA_DATA_N = {bmp_rom_data[7:5],5‘b11111,bmp_rom_data[4:2],5‘b11111,bmp_rom_data[1:0],6‘bb111111}; 51 else if(hsync_cnt > `HSYNC_B && hsync_cnt <= `HSYNC_B + 16‘d128 && vsync_cnt > `VSYNC_P && vsync_cnt < `VSYNC_Q) 52 VGA_DATA_N = 24‘hFF0000; 53 else if(hsync_cnt > `HSYNC_B + 16‘d128 && hsync_cnt <= `HSYNC_B + 16‘d256 && vsync_cnt > `VSYNC_P && vsync_cnt < `VSYNC_Q) 54 VGA_DATA_N = 24‘hFFFF00; 55 else if(hsync_cnt > `HSYNC_B + 16‘d256 && hsync_cnt <= `HSYNC_B + 16‘d384 && vsync_cnt > `VSYNC_P && vsync_cnt < `VSYNC_Q) 56 VGA_DATA_N = 24‘h00FF00; 57 else if(hsync_cnt > `HSYNC_B + 16‘d384 && hsync_cnt <= `HSYNC_B + 16‘d512 && vsync_cnt > `VSYNC_P && vsync_cnt < `VSYNC_Q) 58 VGA_DATA_N = 24‘h00FFFF; 59 else if(hsync_cnt > `HSYNC_B + 16‘d512 && hsync_cnt <= `HSYNC_B + 16‘d640 && vsync_cnt > `VSYNC_P && vsync_cnt < `VSYNC_Q) 60 VGA_DATA_N = 24‘h0000FF; 61 else 62 VGA_DATA_N = 24‘d0; 63 end
大家可能会比较疑惑,为什么用来控制产生Rom表的地址信号bmp_add会比控制VGA显示图片的信号bmp_en提前三个时钟。那是因为我们在读取Rom表数据时存在延时,经过我们signaltap采集后发现,原本作为地址70的输出数据FF比地址70慢两个时钟,即bmp_rom_data的输出会比bmp_rom_add延迟两个时钟,而VGA_DATA又比bmp_rom_data延迟1个时钟,因此bmp_add信号需要比bmp_en提前三个时钟。

最后,奉上一张效果图。

本文所涉及的相关资料链接 :http://pan.baidu.com/s/1dFb4J65 密码:zp2r
原文:http://www.cnblogs.com/aptx4-8-6-9/p/7044036.html