首页 > 其他 > 详细

我的编程生涯里启发我的15本书

时间:2016-03-28 15:34:27      阅读:214      评论:0      收藏:0      [点我收藏+]

从几百本书中整理出一份书单是一件困难的事,但是从这些书中挑选出对自己影响比较大的书确是一件容易的事。

在是一份迟来的书单,但是并不是一份适用于每个人的书单。这是我在学习编程过程中看的一些书,启发到我的书,有很多你可能没有听过,也有很多可能是你耳熟能详的。之所以说是启发是因为很多说并没有那么好,但是我从上面获取到了一些灵感。

高中时期

高中时期,因为想开发游戏的热情才深入计算机世界。并且高中也是一个相当无聊的时期,除了为高考准备的考试,还有就是上课

《C++游戏开发》

有一些书,你就没有必要去看了,比如这里的第一本书《C++游戏开发》,这本书是我在高中的时候翻了好几遍的书

技术分享

这本书一直在说“C++是一门优雅的语言”,也介绍了很多我在之前编程中不懂的知识点:数组、指针,以及高级点的重载和继承这一些面向对象的知识。这本书在游戏开发方面讲得不是很多,但是当时让我脑洞大开的是——2.5D编程。简单地来说,就是二张图片叠加在一起形成的3D效果。我才意识到当然我玩的很多游戏是这样做出来的。

我那之前我只会写点代码,并不知道一个游戏是如何在操作系统上运行的。在这本书中我学会了代码是如何通过操作系统的API来创建窗口、操作文件、操作声音等等。

其实上面说到的游戏开发的书应该是一整个系列,但是很多书启发性似乎并不大就不提了。记得还有《Java5 游戏编程》、《网络游戏开发》、《游戏开发核心技术?剧本与角色创造》等等的书。

《3D游戏》

这是一本讲述3D游戏编程的书,实际上说的是如何去造一个游戏引擎。上图:

技术分享

当然很多内容都看得不是很懂,这本书对我的帮助并不是技术本身,而是对于数学的提高和3D空间的理解。高中的知识本身并不多,多的是知识本身衍生出来的试题。换句话说,这样的书和上一本书一样,在我们遇到瓶颈的时候是很有帮助的,相当于帮我们打开了另外一片天空。原本我们以为世界是这样的,后来我们意识到了世界并不是这样的,世界比我们想象中的要大。

《Linux内核设计与实现》

这本书并不是同上两本是一本启发性的书籍,但是是一本奠定基础的书籍。

技术分享

出于某种原因,加之发现一个人很难开发3D游戏。便开始学习游戏底层之下的技术——操作系统。于是很快地就从一个游戏开发爱好者变成了一个Kernel Hacker。很多东西都已经忘了,但是很多东西都记得很清楚。如Linux是一个宏内核,但是借助了微内核的很多思想。在当时的环境下,所谓的多进程是怎么一回事,他们多久切换一次进程等等。

除此,不得不提及的一本书是《Orange‘S:一个操作系统的实现》,这本书在当时的映像是非常不错的。但是这本书放在我的家里吃灰尘了~~。

《代码之美》

这本书开启了我的装B史~~,上图

技术分享

由于这是一本合集,所以书中的大部分内容我没有看懂。但是,这本书让我看到了各种很Diao的代码。不过这并不重要,重要的是我在这本书里面认识了Emacs。这就是为什么这本书会上榜的原因。

技术分享

这本书中有多篇提到了Emacs,然后我就去试了!!! 这本书中有多篇提到了Emacs,然后我就去试了!!! 这本书中有多篇提到了Emacs,然后我就去试了!!!

大学

大学学的是硬件,所以在软件方面花费的经历并不是特别多,成长比较大的是大学最后的学习。

《设计模式》

之所以买这本书的原因是:很多书中都提到了这本书,强调这本书是多么的重要。然后,我就买了。

技术分享

当时写的语言基本上就是C、Python还有汇编,所以在当时并不特别懂,后面我们会继续说到。它给我的感觉就是,WOCAO,我当年的C++连入门都算不上。虽然能看懂,但是一知半解。主要是当时代码写得并不多,主要是在博览群书。

《领域特定语言》

DSL大法好,DSL大法真的是一个很棒的想法。

技术分享

它可以用更简洁的语言业表达你的想法。这是很美好的一个想法,如果我们可以把我们的业务代码抽象成外部DSL的话,那么我们就不担心架构的变更、技术框架的落后。

《SEO艺术》

当你有一篇好的文章,还有一个好的产品,你还需要什么?SEO就是其中一个。

技术分享

让我意识到一点:事物间的关联性——也就是Page Rank。当时对论文这种东西没啥概念,后来发现这是非常有趣的一个算法。

技术分享

这个原则不仅仅适用于SEO领域,还适用于社交领域、大V经济领域。PR高的网站链接PR高的网站可能没有啥明显的作用,但是对提交PR低的网站特别有用。

《重来》

《重来》似乎是一本经常被提及的书,好在我也是看过的,还写了几篇相关的文章。

技术分享

这本书有三点说得很不错,换句话来说,这三点和我产生了共鸣:

  1. 卖掉代码的副产品。事物间存在的连接属性。

  2. 招聘笔杆子。这个就不用多说了,我写了那么多文章。

  3. 音乐应在你的指尖流淌。好的装备确实能带来一些帮助,但事实是,你的演奏水平是由你自己的手指决定的。

实习

大四的时候就开始找工作了,然后我就遇到了ThoughtWorks。面试的时候醒悟到了《重构》可以到《设计模式》,但是光醒悟并没有啥卵用,下面这本书是我后来的后来才遇到的。

《重构与模式》

不知道在多少的场合里,我一直在吐槽这本书应该是叫《重构到设计模式》。

技术分享

虽然并没有学到太多的实质性的东西——很多东西都在实习的时候已经学到了。重构和设计模式一样,光一天天做一些智力练习并没有啥用。从重构代码到抽象出设计模式,是一种很迷人的体验。

《重构》

这本书虽然看得很早,但是提得很晚的原因是:主角总是最后才出场的。

技术分享

在当时我也花了很多时间去识别书中的一些Code Smell,然后去重构。亲手把自己的代码从一坨x变得更易读是一种很棒的体验,你说呢?

《敏捷软件开发》

这又是一本Jolt效率大奖的书,这似乎也是进入我们公司应该读的一本书。

技术分享

这本书结合了敏捷方法、模式和面向对象的一些思想,并提出了SOLID(单一功能、开闭原则、里氏替换、接口隔离以及依赖反转)这五个基本原则。

工作

《持续交付 发布可靠软件的系统方法》

这倒不是一本对我启发非常大的书,主要是因为这已经是我们的日常工作流程。

技术分享

如果你先实践了,然后再去看一本书,那么你就不会觉得一本是多么的棒。软件本身是一种持续的过程,特别是Web开发来说。在这一点上来看,几乎所有的互联网公司都可以持续交付软件。但是国内的大部分互联网公司的代码都是没有测试的,并且呈现的是一种几乎有问题的持续交付模式。

《面向模式的软件架构 卷1:模式系统》

作为另外一本Jolt效率大奖的书,这本书名副其实。

技术分享

能从混乱到有序就可以抽象成一种架构模式,书中向我们展示了各个层面的模式是如何发挥作用的。这本书让我意识到了模式不仅仅存在于代码之间,又存在于架构之间,更是可以存在于我们的日常生活之中。

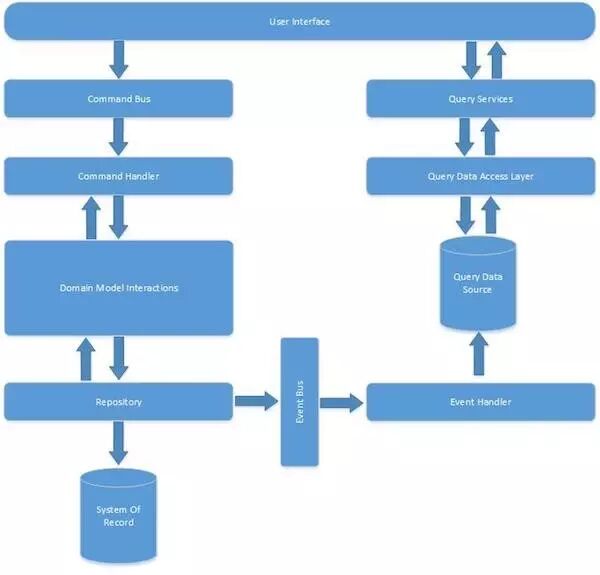
《实现领域驱动设计》

尽管这本书提到的很多东西我都很了解,我还是不非常懂这本书。或许只是因为没有连接概念到代码上,让我在有空的时候再细细理解这本书。

技术分享

虽是如此,但是这本书中提到的六边形架构让我映象深刻,又可以称之为“端口和适配器架构”。

技术分享

还有CQRS(命令和查询责任分离)架构,这种风格和我们现有系统的架构是类似的。在我们系统的架构中,读和写是两个不同的数据源,我相信这种结构也存在于很多的系统中。

技术分享

还有我之前提到过的编辑-发布-开发分离也是类似于这种风格的架构。

技术分享

《浮现式设计 专业软件开发的演进本质》

最后出现的这本书,让我重新理解了软件开发的演进。

技术分享

浮现式设计这个概念很棒,软件不是一开始就产生的,面向Web开发的软件更是如此。由于业务发现的需要,我们不可能在一开始想到一切的可能性,我们只能在业务演进的同时发展我们的架构。

吃水不忘挖井人~~,欢迎关注我的微信公众号(或搜索Phodal)

技术分享

我的编程生涯里启发我的15本书

原文:http://blog.csdn.net/phodal/article/details/50996975

(0)
(0)
   
举报
评论 一句话评论(0
关于我们 - 联系我们 - 留言反馈 - 联系我们:wmxa8@hotmail.com
© 2014 bubuko.com 版权所有
打开技术之扣,分享程序人生!