1、准备好一个底模和一个高模,选中底模匹配好高模。命令

2、选择底模给一个Projection


3、当你PICK拾取高模后在Reference Geometry里会现实你做选中的高模切记不能选错

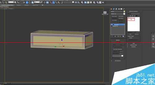
4、点击cage会弹出下面的命令大amount的小箭头网上托纸左边的包裹框包裹住蓝色的高模。

5、然后安数字键0,如图红框里面的照着勾好,然后点击Add,选择我们要烘培的normal就点击normalsmap如果烘培ao就选择lightingmap。

6、如图上的红字描述设置好这些你后我们就可以点击Render,然后就等着渲染结束,在你所选的存储位置找到渲染好的图,就ok了

注意事项:
1、不要选错高模底模。
2、注意图片的大小自己要设置。
原文:http://www.jb51.net/3DMAX/348338.html