MVC的本质是表现层模式,我们以视图模型为中心,将视图和控制器分离出来。就如同分层模式一样,我们以业务逻辑为中心,把表现层和数据访问层代码分离出来是一样的方法。框架只能在技术层面上给我们帮助,无法在思考和过程上帮助我们,而我们很多人都不喜欢思考和尝试。

实现Web MVC基础可以概括为1个前段控制器和2个映射。
(1)前端控制器FrontController
ASP.NET和JSP都是以Page路径和URL一一对应,Web MVC要通过URL映射Controller和View,就需要一个前端控制器统一接收和解析请求,再根据的URL将请求分发到Controller。由于ASP.NET和Java分别以IHttpHandler和Servlet作为核心,因此ASP.NET MVC和Spring MVC分别使用实现了对应接口的MvcHandler和DispatcherServlet作为前段控制器。

ASP.NET中通过HttpModule的实现类处理URL映射,UrlRoutingModule根据URL将请求转发给前端控制器MvcHandler。Spring MVC中,则根据URL的配置,直接将请求转发给前端控制器DispatcherServlet。
(2)URL和Contrller的映射
ASP.NET MVC将URL和Controller的映射规则存储在RouteCollection中,前端控制器MvcHandler通过IController接口查找控制器。Spring MVC则通过RequestMapping和Controller注解标识映射规则,无需通过接口依赖实现控制i器。
(3)URL和View的映射
ASP.NET MVC 默认通过RazorViewEngine来根据URL和视图名称查找视图,核心接口是IViewEngine。Spring MVC 通过internalResourceViewResolver根据URL和视图名称查找视图,核心接口是ViewResolver。
(1)Spring MVC初始化
ASP.NET MVC初始化需要我们在HttpApplication.Application_Start方法中注册默认的URL和Controller规则,Spring MVC由于采用注解映射URL和Controller,因此没有对应的步骤。ASP.NET在根web.config中配置了UrlRoutingModule可以将请求转发给MvcHandler,Spring MVC我们需要我们配置DispatcherServlet以及其对应的URL来达到接管所有请求的目的,Spring已经利用Servlet3.0定义的ServletContainerInitializer机制,为我们提供了默认的AbstractAnnotationConfigDispatcherServletInitializer,只要只需要像继承HttpApplication的MvcApplication一样,写一个MyWebApplicationInitializer。
(2)URL和View的映射
ASP.NET的RazorViewEngine内置了View的Path和扩展名.cshtml的规则。Spring MVC的internalResourceViewResolver没有提供默认值,因此如果我们如果不定义Path和扩展名,只需要MyWebApplicationInitializer即可。一般我们会指定将View放置在统一的视图目录中,使用特定的扩展名。Spring同样提供了DelegatingWebMvcConfiguration,我们只需写一个自己的AppConfig继承它,重写configureViewResolvers方法即可。完整的代码如下:
package s4s; import org.springframework.context.annotation.ComponentScan; import org.springframework.context.annotation.Configuration; import org.springframework.web.servlet.config.annotation.DelegatingWebMvcConfiguration; import org.springframework.web.servlet.config.annotation.ViewResolverRegistry; import org.springframework.web.servlet.support.AbstractAnnotationConfigDispatcherServletInitializer; import org.springframework.web.servlet.view.InternalResourceViewResolver; public class MyWebApplicationInitializer extends AbstractAnnotationConfigDispatcherServletInitializer { @Override protected Class<?>[] getRootConfigClasses() { return new Class[] { AppConfig.class }; } @Override protected Class<?>[] getServletConfigClasses() { return new Class[] { AppConfig.class }; } @Override protected String[] getServletMappings() { return new String[] { "/" }; } } @Configuration @ComponentScan class AppConfig extends DelegatingWebMvcConfiguration { @Override protected void configureViewResolvers(ViewResolverRegistry registry) { InternalResourceViewResolver viewResolver = new InternalResourceViewResolver(); viewResolver.setPrefix("/WEB-INF/views/"); viewResolver.setSuffix(".jsp"); registry.viewResolver(viewResolver); } }
(3)URL和Controller的映射
上文提到过Spring MVC和ASP.NET MVC的不同,不通过IController接口标识Controller,也不通过RouteCollection定义URL和Controller,取而代之的是两个注解:Controller和RequestMapping。我们简单的定义一个POJO MyController以及其简单的Home方法。并应用上述注解:
package s4s; import org.springframework.stereotype.Controller; import org.springframework.web.bind.annotation.RequestMapping; @Controller public class MyController { @RequestMapping("/") public String Home() { return "home"; } }
添加/WEB-INF/views/home.jsp视图文件,就完成了最简单的示例。无需web.xml的任何配置。
(4)使用Model
ASP.NET将视图最终编译为WebViewPage<object>,View和Model是一一对应并且类型匹配的,Model可以是任意的POCO。Spring MVC中View和Model是一对多的,提供了ModelMap和其子类ModelAndView提供类似ASP.NET MVC中ViewResult的功能。ModelMap的基类是LinkedHashMap<String, Object>。
我们修改MyController的代码,使用ModelAndView来传递一个简单UserModel模型,作为参数的UserModel对象model和ASP.NET MVC中一样,会自动将请求参数映射到model的属性。返回值ModelAndView时和ASP.NET MVC的return View(viewName,model)类似。只不过因为Spring MVC模型是多个模型的列表,我们还需要指定返回模型的Name。
package s4s; import org.springframework.stereotype.Controller; import org.springframework.web.bind.annotation.ModelAttribute; import org.springframework.web.bind.annotation.RequestMapping; import org.springframework.web.servlet.ModelAndView; @Controller public class MyController { @RequestMapping("/") public ModelAndView Home(@ModelAttribute UserModel model) { model.setUserName(model.getUserName() + "~"); return new ModelAndView("home", "model", model); } } class UserModel { String userName = ""; public String getUserName() { return userName; } public void setUserName(String userName) { this.userName = userName; } }
(5)使用View
修改home.jsp,添加jstl和spring的tag支持。由于Spring MVC中的View和ASP.NET MVC中的区别较大,没有办法指定View持有的Model类型也就没有了智能提示和错误检测的优势,一切回归到了脚本语言的时代。
<%@ taglib prefix="spring" uri="http://www.springframework.org/tags"%> <%@ taglib prefix="form" uri="http://www.springframework.org/tags/form"%> <%@ taglib prefix="c" uri="http://java.sun.com/jsp/jstl/core" %> <!DOCTYPE HTML> <html xmlns:th="http://www.thymeleaf.org"> <head> <title>Getting Started: Serving Web Content</title> <meta http-equiv="Content-Type" content="text/html; charset=UTF-8" /> </head> <body> <h2>spring tag</h2> <form action="<%=request.getContextPath()%>" method="get"> <spring:bind path="model.userName"> <input type="text" name="userName" value="${status.value}" /> </spring:bind> <input type="submit" value="submit"> </form> <h2>spring form tag</h2> <form:form modelAttribute="model" method="get"> <form:input path="userName" /> <input type="submit" value="submit"> </form:form> </html>
附上pom.xml。其中junit是可选的,jstl是View中使用jstl语法需要引入的。
<project xmlns="http://maven.apache.org/POM/4.0.0" xmlns:xsi="http://www.w3.org/2001/XMLSchema-instance" xsi:schemaLocation="http://maven.apache.org/POM/4.0.0 http://maven.apache.org/maven-v4_0_0.xsd"> <modelVersion>4.0.0</modelVersion> <groupId>me.test</groupId> <artifactId>s4s</artifactId> <packaging>war</packaging> <version>0.0.1-SNAPSHOT</version> <name>s4s Maven Webapp</name> <url>http://maven.apache.org</url> <dependencies> <dependency> <groupId>junit</groupId> <artifactId>junit</artifactId> <version>3.8.1</version> <scope>test</scope> </dependency> <dependency> <groupId>javax.servlet</groupId> <artifactId>javax.servlet-api</artifactId> <version>3.1.0</version> </dependency> <dependency> <groupId>org.springframework</groupId> <artifactId>spring-webmvc</artifactId> <version>4.2.4.RELEASE</version> </dependency> <dependency> <groupId>javax.servlet</groupId> <artifactId>jstl</artifactId> <version>1.2</version> </dependency> </dependencies> <build> <finalName>s4s</finalName> <plugins> <plugin> <groupId>org.apache.maven.plugins</groupId> <artifactId>maven-compiler-plugin</artifactId> <version>3.3</version> <configuration> <source>1.8</source> <target>1.8</target> </configuration> </plugin> </plugins> </build> </project>
(1)应用初始化:
Spring实现了Servlet 3.0规范定义的javax.servlet.ServletContainerInitializer接口并通过javax.servlet.annotation.HandlesTypes注解引用了WebApplicationInitializer接口。因此在Servlet容器初始化时,在当前class path路径下的WebApplicationInitializer实现类的onStartup方法会自动执行(这和ASP.NET的Application_Start作用类似,在系列中的Java Web基础时曾经提到过)。
(2)依赖注入的初始化:
ASP.NET中我们在Application_Start中初始化依赖注入容器。在Spring MVC中,我们实现WebApplicationInitializer接口同样可以执行依赖注入的初始化。在Web环境中,我们使用的ApplicationContext接口的实现类为基于注解的AnnotationConfigWebApplicationContext(在系列中的Spring依赖注入基础中曾经提到过),但我们无需直接实现WebApplicationInitializer并手动初始化AnnotationConfigWebApplicationContext对象,因为Spring已经定义了AbstractAnnotationConfigDispatcherServletInitializer作为WebApplicationInitializer接口的实现类,已经包含了AnnotationConfigWebApplicationContext的初始化。
(3)依赖注入配置:
采用基于Annotation注解时可以通过@Configurateion指定POJO来替代web.xml配置依赖注入。同样,@ComponentScan可以替代web.xml中的扫描配置功能,使用ComponentScan配合Configurateion可以达到0xml配置的方式。上文中提到的Contrller相关的注解,都是启用ComponentScan后才会被扫描生效。
(4)DispatcherServlet的初始化:
AbstractAnnotationConfigDispatcherServletInitializer类的父类AbstractDispatcherServletInitializer中已经包含DispatcherServlet的初始化。相关类图如下:

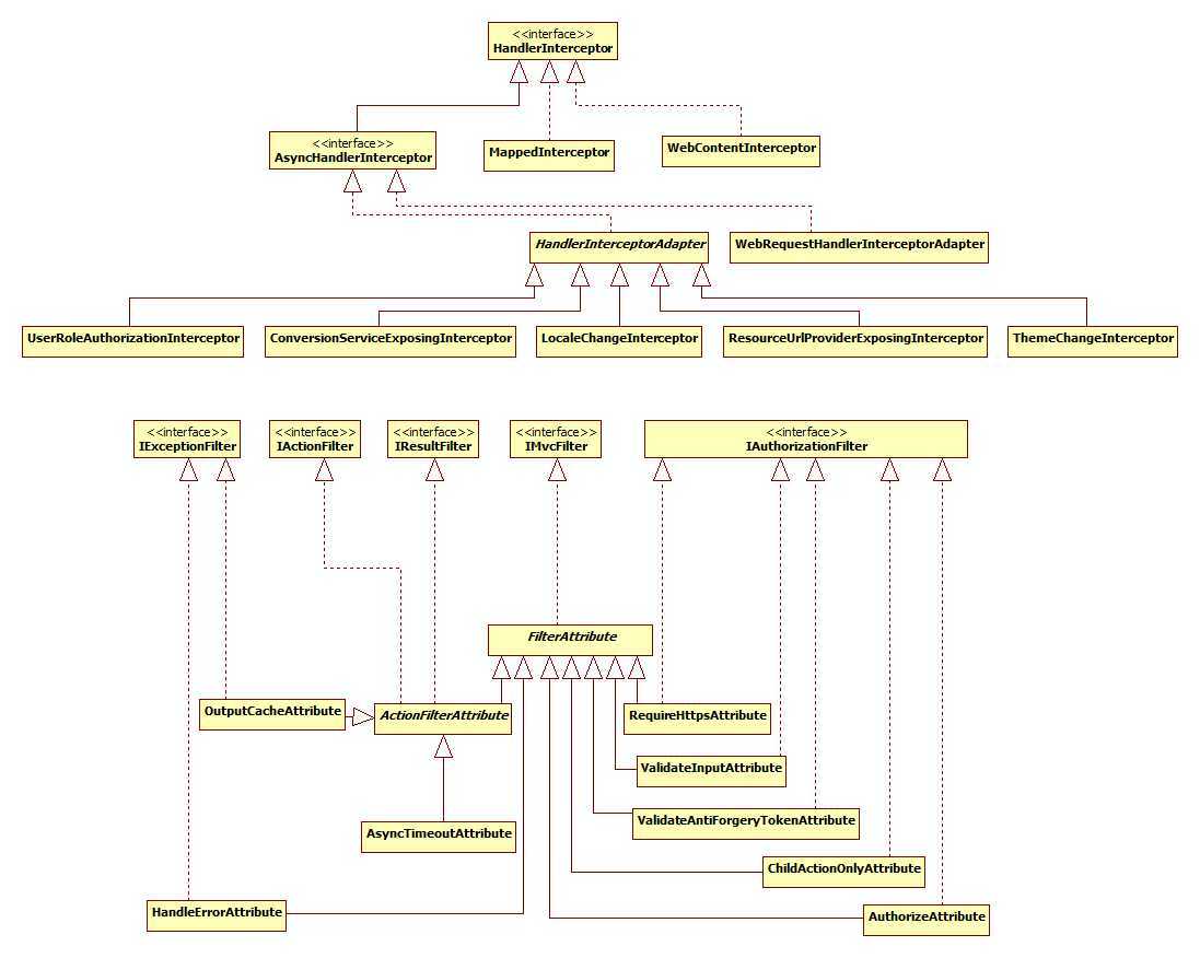
5.Spring MVC的Action Filter
.NET MVC提供了众多Filter接口和一个ActionFilterAttribute抽象类作为Filter的基础,其中以实现了IAuthorizationFilter接口的AuthorizeAttribute拦截器最为我们熟知。Spring MVC则提供了基于HandlerInterceptor接口的众多接口、抽象类和实现类,其中也有和.NET MVC类似的权限验证UserRoleAuthorizationInterceptor拦截器。内置的拦截器可以满足大部分需求,为了省事图就画在一张上了,上面是Spring MVC的,下面是.NET MVC的。
关于模型验证和权限验证的部分以后再续。
(1)MVC实现的要点是前端控制器、URL和Controller的映射、URL和View的映射
(2)MvcHandler和DispatcherServlet
(3)ServletContainerInitializer和HttpApplication.Application_Start
(4)RazorViewEngine和internalResourceViewResolver
(5)IMvcFilter和HandlerInterceptor
原文:http://www.cnblogs.com/easygame/p/5082647.html